当前位置:首页 > 政务 > 政府公报 > 政府公报详细页

锡林郭勒盟行政公署办公室关于印发锡林郭勒盟处置火灾事故应急预案(试行)的通知

2021-12-27
字号: 打印
各旗县市(区)人民政府(管委会),行署各委、办、局、各企事业单位:

  《锡林郭勒盟处置火灾事故应急预案(试行)》已经行署2021年第26次常务会议审议通过,现印发给你们,请结合实际,认真贯彻落实。

                           锡林郭勒盟行政公署办公室

  2021年12月27日

  (此件公开发布)

  锡林郭勒盟处置火灾事故应急预案 试行

  

  1 总  则

  坚持以习近平新时代中国特色社会主义思想为指导,深入贯彻落实习近平总书记关于应急管理重要论述,依据《中华人民共和国消防法》、《中华人民共和国突发事件应对法》、《内蒙古自治区突发事件总体应急预案(试行)》等有关文件,为全面提高火灾事故处置和防范风险的能力,建立健全全盟火灾事故应急处置机制,切实提高火灾扑救和事故处置能力,降低火灾事故造成的危害和影响,最大限度地避免人员伤亡和经济损失,保护人民群众的生命财产安全,维护社会稳定。结合全盟实际,编制本应急预案。

  1.1 适用范围

  本应急预案主要适用于锡林郭勒盟行政区域内的重大和特别重大火灾事故,指导全盟的火灾事故处置应对工作。

  凡涉及全盟行政区域的,或超出行署处置能力的,或者需要由自治区负责处置的特别重大火灾事故处置的应对工作,依据《内蒙古自治区突发事件总体应急预案(试行)》处置。

  1.2 工作原则

  (1)以人为本,减少危害。切实履行政府的社会管理和公共服务职能,把保障公众健康和生命财产安全作为首要任务,最大限度地减少火灾事故处置及其造成的人员伤亡和危害。

  (2)居安思危,预防为主。高度重视公共安全工作,常抓不懈,防患于未然。增强忧患意识,坚持预防与应急相结合,常态与非常态相结合,做好应对重大火灾事故处置的各项准备工作。

  (3)统一领导,分级负责。在盟委、行署的统一领导下,建立健全分类管理、分级负责、条块结合、属地管理为主的应急管理体制,在各级党委领导下,实行行政领导负责制,充分发挥专业应急指挥机构的作用。

  (4)依法规范,加强管理。依据有关法律和行政法规,加强应急管理,维护公众的合法权益,使应对重大火灾事故处置工作规范化、制度化、法制化。

  (5)快速反应,协同应对。加强以属地管理为主的应急处置队伍建设,建立联动协调制度,充分动员和发挥乡镇、社区、企事业单位、社会团体和志愿者队伍的作用,依靠公众力量,形成统一指挥、反应灵敏、功能齐全、协调有序、运转高效的应急管理机制。

  (6)依靠科技,提高素质。加强消防安全科学研究和技术开发,采用先进的监测、预测、预警、预防和应急处置技术及设施,充分发挥专家队伍和专业人员的作用,提高应对重大火灾事故处置的科技水平和指挥能力,避免发生次生、衍生事件;加强宣传和培训教育工作,提高公众自教、互救和应对各类火灾事故处置的综合素质。

  1.3 事故分级

  为有效处置各类火灾事故,根据火灾特性、特征及严重程度,由低到高将火灾事故划分为Ⅰ、Ⅱ、Ⅲ、Ⅳ、Ⅴ级,Ⅰ级最低,Ⅴ级最高,分别用绿色、蓝色、黄色、橙色、红色表示。

  Ⅰ级火警:

  (1)无人员伤亡或被困的火警。

  (2)燃烧面积小的普通建筑火警,发生燃烧面积在200平方米以内的普通建筑火警。

  (3)带电设备、线路、单体汽车、其它类火警。

  Ⅱ级火警:

  (1)有3人以下伤亡或被困的火警。

  (2)燃烧面积较大的普通建筑火警,发生燃烧面积在20平方米以上800平方米以下且无发展蔓延趋势的普通建筑火警。

  (3)发生燃烧面积在300平方米以下且无发展蔓延趋势,可以迅速控制的高层建筑、地下建筑、人员密集场所、易燃易爆危险品场所、重要场所、特殊场所火警。

  (4)到场后现场指挥员认为Ⅰ级火警到场灭火力量不能控制的火警。

  Ⅲ级火警:

  (1)有3人以上10人以下伤亡或被困的火警。

  (2)发生燃烧面积在800平方米以上1500平方米以内的普通建筑火警。

  (3)发生燃烧面积在300平方米以上800平方米以下的高层建筑、地下建筑、人员密集场所、重要场所、特殊场所火警。

  (4)辖区较大要害目标、大型交通工具及重大危险源、消防重点单位发生的火警等。

  (5)到场后现场指挥员认为Ⅱ级火警到场灭火力量不能控制的火警。

  Ⅳ级火警 :

  (1)有10人以上30人以下伤亡或被困的火警。

  (2)发生燃烧面积在1500平方米以上2500平方米以下的普通建筑火警。

  (3)发生燃烧面积在800平方米以上1500平方米以下的高层建筑、地下建筑、人员密集场所、重要场所、特殊场所火警。

  (4)现场有可能发生爆炸、倒塌、沸溢、毒气扩散等突变险情的火警。

  (5)到场后现场指挥员认为Ⅲ级火警到场灭火力量不能控制的火警。

  Ⅴ级火警:

  (1)有30人以上伤亡或被困的火警。

  (2)发生燃烧面积在2000平方米以上的普通建筑火警。

  (3)发生燃烧面积在1500平方米以上的高层建筑、地下建筑、人员密集场所、重要场所、特殊场所火警。

  (4)随时或已经发生爆炸、倒塌、沸溢、毒气扩散等险情的火警。

  (5)到场后现场指挥员认为Ⅳ级火警到场灭火力量不能控制的火警。

  2 组织指挥体系

  盟火灾事故应急组织指挥体系由组织指挥机构和现场处置机构组成,建立集中统一、坚强有力的指挥机构,做到集中领导、统一指挥,功能全面、责任明确,信息畅通、反应快捷。

  2.1 组织指挥机构

  发生Ⅲ级、Ⅳ级、Ⅴ级火灾事故时,成立盟火灾事故应急处置指挥部(以下简称“盟指挥部”),负责统一领导、指挥和协调火灾事故应急处置工作。

  2.1.1 盟指挥部组成

  总 指 挥:行署分管副盟长。

  副总指挥:行署分管副秘书长,盟应急管理局、消防救援支队主要负责人,盟公安局分管负责人。

  成员单位:盟委宣传部、网信办,盟发改委、教育局、公安局、民政局、财政局、人社局、生态环境局、住建局、交通运输局、商务局、卫健委、应急管理局、市场监管局、气象局,盟电业局、通信建设管理办公室,联通锡盟分公司、电信锡盟分公司、移动锡盟分公司,盟森林消防支队、消防救援支队以及事发地政府(管委会)分管领导。必要时邀请驻锡林郭勒部队领导参加。

  盟指挥部办公室设在盟消防救援支队,负责日常值守、信息汇总和调度指挥等工作。

  2.1.2 盟指挥部职责

  1领导全灭火救援专业队伍及装备建设工作。

  2启动本应急预案,统一指挥火灾事故应急处置工作。

  3对救援行动作出决策,制定灭火救援行动方案,及时掌握现场情况变化,提出相应措施,适时调整作战方案和调配灭火应急救援力量,组织指挥协同作战。

  4指挥协调有关部门和单位参加救援行动,紧急调度应急储备物资、交通工具及相关设施设备。

  5建立和调用灭火救援专家组。

  6统一部署新闻报道、信息发布、接待采访等事项。

  7及时向上级报告事故处置进展情况,必要时提请自治区政府启动更高级别应急预案。

  2.1.3 成员单位职责

  盟消防救援支队:承担盟指挥部办公室的日常工作,负责火灾事故信息受理、研判、报告,视情况提请盟指挥部启动本应急预案;做好消防救援队伍专业训练、日常培训演练;负责火灾事故现场救援力量的专业调度指挥;组织火灾事故原因调查。

  应急管理局:按职权协调指挥全盟各类应急专业队伍,建立全盟应急协调联动机制,推进指挥平台对接,衔接消防、森林草原防火队伍、解放军和武警部队参与应急救援工作。统筹指导全盟应急救援力量建设,组织协调指导消防、森林和草原火灾扑救等专业应急救援力量建设,组织推动各地区及社会应急救援力量建设。协调指挥全盟消防监督、火灾预防、火灾扑救等工作

  盟委宣传部:负责指导涉事单位做好火灾事故以及救援的新闻发布工作。

  盟委网信办:负责加强涉属地火灾事故舆情监控,协助指导相关部门发布火灾事故以及救援情况的网络信息及网络舆论引导工作。

  发改委粮食和物资储备局负责盟级应急救灾物资的采购、收储、轮换和日常管理,做好应急救灾物资的消防和安保工作。

  盟教育局:负责协助做好各类学校(不含技校)和校办企业火灾事故的应急处置工作。

  公安局:负责事故现场警戒和人员疏散,依法打击事故发生过程中的违法犯罪活动,保障现场秩序稳定;负责制定交通处置的应急预案。负责事故现场区域周边道路的交通管制工作,禁止无关车辆进入危险区域,保障救援道路的畅通;确认失联人员和伤亡人员身份,参与火灾事故原因调查和责任追究工作。

  盟民政局:负责指导火灾事故发生地将符合特困、低保和临时救助条件的困难群众及时纳入相应救助范围;负责指导相关旗县市(区)民政局妥善处置死亡人员遗体。

  盟财政局(国资委):负责保障由盟本级财政承担的灭火救援所需资金,并对应急资金的安排、使用、管理进行监督。参与国有资产出资企业的火灾事故救援和善后处置工作,督促相关企业做好应对火灾事故应急物资储备等工作。

  盟人社局:负责对符合工伤的伤亡人员及时认定工伤,及时兑现相关工伤保险待遇,已经参加工伤保险的伤亡人员相关费用由工伤保险基金和单位按工伤保险有关规定支付,未参加工伤保险的,由用人单位按照法定标准支付,配合做好事故善后处置工作。

  盟生态环境局:负责对易燃易爆危险品场所事故,发生爆炸、倒塌、沸溢、毒气、扩散等突变险情可能引发突发环境污染事故的现场进行环境监测,测定现场环境污染程度,提出控制、消除环境污染的应急处置建议;协助对引起的环境污染的火灾事故进行调查。

  盟住建局:负责组织指挥本部门应急分队参加事故处置,提供地下各种管道建设情况,与其他单位搞好协同配合。组织城镇燃气专家赴事故发生地对口技术支援,指导事故发生地燃气企业对燃气设施的抢险、抢修工作,参与事故调查。负责组织相关企业,通过调度水厂生产和管网运行,保障辖区内火灾现场周边的市政消火栓管网供水压力;对火灾现场燃气管道关阀断源,防止次生事故的发生。

  盟交通运输局:负责组织协调灭火救援的相关交通运输保障工作,负责征调交通运输企业的车辆,协调组织事故现场抢险物资和疏散人员的运送。

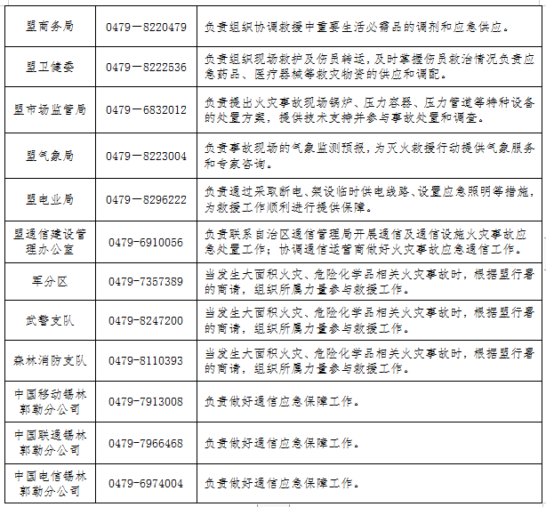
  盟商务局:负责组织协调救援中重要生活必需品的调剂和应急供应。

  盟卫健委:负责组织现场救护及伤员转运,及时掌握伤员救治情况;必要时组织医疗专家进行会诊和技术指导;协助消防救援队伍对可能发生疫情的火灾事故现场进行防疫处置;负责应急药品、医疗器械等救灾物资的供应和调配。

  盟市场监管局:负责提出火灾事故现场锅炉、压力容器、压力管道等特种设备的处置方案,提供技术支持并参与事故处置和调查。

  盟气象局:负责事故现场的气象监测预报,为灭火救援行动提供气象服务和专家咨询。

  盟电业局:负责通过采取断电、架设临时供电线路、设置应急照明等措施,为救援工作顺利进行提供保障。

  盟通信建设管理办公室:负责联系自治区通信管理局开展通信及通信设施火灾事故应急处置工作;协调通信运营商做好火灾事故应急通信工作。

  联通锡盟分公司、电信锡盟分公司、移动锡盟分公司:负责做好通信应急保障工作。

  军分区、武警支队、森林消防支队当发生大面积火灾、危险化学品相关火灾事故时,根据盟行署的商请,组织所属力量参与救援工作。

  其他有关部门和单位:根据火灾事故处置工作的需要,在盟指挥部的组织协调下做好相关工作,并建立应急联系工作机制,保证信息畅通。

  各旗县市(区)人民政府(管委会):负责制定本行政区域火灾事故应急救援预案,定期组织演练,并按照预案组织实施,以配合灭火救援工作。

  2.2 现场处置机构

  Ⅲ级、Ⅳ级、Ⅴ级火灾事故发生后,盟指挥部根据火灾事故严重程度、涉及范围和灭火行动的需要,设立现场指挥部。参与现场救援的相关单位,在现场指挥部的统一指挥下开展救援行动。

  2.2.1 现场指挥部组成

  现场指挥部指挥长由盟指挥部总指挥担任或指派,下设现场作战指挥部、物资供应组、医疗救护组、环境监测组、现场维护组、舆情信息组、专家组等7个专业机构(可根据火灾处置需要合理增减),对火灾事故应急救援行动进行分工和落实。

  2.2.2 现场指挥部主要职责

  (l)制定和调整灭火救援行动方案,组织实施救援行动。

  2统一指挥协调各参战力量之间协同作战,检查督促灭火救援任务的完成。

  3及时向行署报告救援情况,掌握事故现场的变化情况,提出具体的增援需求和实施意见。

  4组织善后处理工作,做好现场清理和保护。

  5负责现场处置工作全过程的调查评估工作。

  2.2.3 现场指挥部下设机构职责

  (1)现场作战指挥部:盟消防救援支队负责,下设灭火救援组、应急通信组、战勤保障组、信息保障组、灭火供水组,以及相关的专业作战小组,负责制定现场灭火救援行动方案,指挥调度专业救援力量和装备开展救援行动。

  (2)物资供应组:由盟发改委、应急管理局牵头,能源、交通运输、铁路、民航等部门参与;负责救灾物资的供应和运送

  (3)医疗救护组:由盟卫健委牵头,盟疾控中心、中心医院、蒙医医院等单位参与,负责医疗救护、卫生防疫等工作。

  (4)环境监测组:由盟生态环境局牵头,气象局等单位参与,按照各自工作职责,负责对现场大气、水体、土壤等进行环境监测,对事故造成的环境影响进行评估,为救援行动提供参考。

  (5)现场维护组:由盟公安局牵头,下设交通管制小组、现场警戒小组、人员疏散小组,负责事故现场治安维护,确保救援现场治安秩序稳定。

  (6)舆情信息组:由盟委宣传部、网信办牵头,其他相关部门参与,负责做好事故处置期间和事故处置结束后的新闻宣传、舆情应对等工作。充分运用广播、电视、报刊、政府网站、政府公报等形式,向社会公开或通报火灾事故处置信息,方便群众及时获得信息,保障公民享有知情权,并有效引导舆情。一般情况下,由现场指挥部在第一时间发布权威信息。必要时,由行署盟长或副盟长召开新闻发布会,通报有关情况。

  (7)专家组:由盟指挥部组织与事故救援相关的技术专家组成,负责研究分析应急救援总体情况和问题,根据事故发展态势迅速研究,向指挥部提出可操作的救援处置措施,减少事故损失或防止事故扩大的技术建议,参与事故调查处理,为应急处置提供其他咨询服务。

  2.3 应急联动机制

  消防救援队伍是全灭火救援的主要力量,专职消防队和义务消防队是灭火救援的补充力量。消防指挥中心在接到预警报告后,准确判明预警级别,启动相应应急程序,依照权限迅速调集消防救援站和专职、义务消防队实施灭火救援行动。各单位所属微型消防站、工艺处置队也要纳入应急处置联动力量。

  各级政府(管委会)火灾事故应急处置指挥部成员单位作为盟灭火救援的协同力量,在灭火救援过程中,由各级政府(管委会)火灾事故应急处置指挥部根据预警级别和响应级别,统一调度、协调各单位参与灭火救援。

  针对高层、地下、大型商业综合体、大跨度大空间、化工企业、化工园区等重要场所、区域,各级政府(管委会)及相关单位要指导督促建立应急资源共享和应急联动机制,推动消防资源的共建共享和应急装备能力提升。

  3 运行机制

  3.1 信息监测与报告

  火灾信息监测主要采取消防监督检查、火灾自动系统信息监控、其他致灾因素监测、火警受理监测等。

  3.1.1 消防监督检查监测

  3.1.1.1 消防救援机构依法通过下列方式,对机关、团体、企业、事业单位实施火灾信息监测:

  1根据本地区火灾规律、特点以及结合重大节日、重大活动等消防安全需要,对单位进行监督抽查;

  2对公众聚集场所在使用或者开业前以及对具有火灾危险的大型群众性活动在举办前进行消防安全检查;

  3对举报、投诉的消防违法行为进行查处;

  4根据需要进行的其他消防监督检查。

  3.1.1.2 消防救援机构依法将本辖区内发生火灾可能性较大以及一旦发生火灾可能造成重大人员伤亡或者财产损失的机关、团体、企业、事业单位确定为消防安全重点单位,实行重点监测。

  3.1.1.3 消防救援机构在消防监督检查时发现具有下列情形之一的,应当确定为火灾隐患;其中情况严重的,可能导致重大人员伤亡或者重大财产损失的,应当确定为重大火灾隐患:

  1影响人员安全疏散或者灭火救援行动,不能立即改正的;

  2消防设施不完好有效,影响防火灭火功能的;

  3擅自改变防火分区,容易导致火势蔓延、扩大的;

  4在人员密集场所违反消防安全规定,使用、储存易燃易爆化学物品,不能立即改正的;

  5不符合城市消防安全布局要求,影响公共安全的。

  3.1.1.4 消防救援机构应将监测到的火灾隐患按规定进行处理上报,作为火灾信息监测的重要参考依据。

  3.1.2 火灾自动系统信息监控。各地各单位负责对本区域或本单位自动报警系统火灾信息进行监控,遇有火情及时向当地消防救援机构报警。

  3.1.3 其他致灾因素监测。指挥部负责收集各成员单位监测机构发现的可能导致发生火灾或一旦发生火灾可能引起更大灾害的信息,及时向预发地消防救援机构通报。

  3.1.4火警受理监测。消防救援支队指挥中心或分散接警的县市(区)消防救援大队值班室实施火灾信息的受理、统计,并按有关规定逐级上报。

  3.2 预警

  3.2.1 报警:火灾事故发生后,事故发生单位应在及时采取自救的同时,将火灾现场有关情况报告属地消防救援机构。火灾事故报告内容包括着火单位名称、详细地址、起火部位、燃烧物质、是否有人员被困、火势情况、报警电话、报警人姓名等。

  3.2.2 接警:消防救援机构应保证24小时不间断值班。在受理火警时,要根据报警情况认真做好文字、录音等详细资料的记录,发出出警信号并依据等级进行上报。

  3.2.3 调度

  (1)火灾事故发生后,消防救援队伍应根据预警等级进行调度,并根据火灾事故的类型、特点,有针对性地调集相应的消防专业人员和器材装备。

  (2)消防救援队伍的调度由本级消防作战指挥中心或分散接警的旗县大队值班室实施。跨(区)调度的,由事发地消防大队向消防救援支队请示,由消防救援支队批准实施;跨调度的,由消防救援支队向自治区消防救援总队请示,由自治区消防救援总队批准实施。紧急情况时,各级消防救援队伍现场总指挥可先依据应急预案进行调度,再向上级消防救援机构报告。

  (3)消防救援队伍在灭火战斗中需要相关单位增援、协同作战时,由现场指挥部向火灾事故应急处置指挥部提出,火灾事故应急处置指挥部根据现场指挥部提出的增援要求,决定是否启动应急救援预案或者调派相关单位人员到场协助灭火;需要驻军、武警部队增援时,由火灾事故应急处置指挥部按有关程序调动。紧急情况下,消防救援队伍现场指挥员可先通知相关部门到场协同作战。

  3.2.4预警预防行动。现场救援人员要及时疏散现场无关人员和群众,设立警戒范围,使用侦检仪器对有害物质和浓度进行检测,对险情进行评估,有重大险情的,应通知所在地政府(管委会),由政府(管委会)统一对外发布,影响面较大的可以局部中断电视和广播节目,向公众发布险情,及时组织群众转移、并妥善安置,做好现场治安维护工作。火灾事故应急处置指挥部作出的预警决定要按照有关法律、法规的规定,以公告的形式,通过广播、电视、报刊、政府网站、消防网站等向社会发布。各成员单位结合职能职责,按照预警决定,迅速做好有关准备工作。

  4 火灾事故处置与救援

  4.1 信息报告

  事故发生地政府(管委会)及有关部门在组织火灾事故处置的同时,迅速、准确地将火灾事故和先期处置情况上报指挥部办公室。

  4.2 先期处置

  火灾事故发生后,事故发生地政府(管委会)应当立即按照本级火灾事故应急预案履行职责,指挥消防救援、应急管理、公安、卫健等部门组织实施救援,控制火灾蔓延、扩大,减少人员伤亡和财产损失。

  4.3 分级响应

  火灾事故应急响应应当坚持条块结合、属地为主的原则。事发地政府(管委会)按照有关规定全面负责本行政区域内火灾事故的应急处置工作,根据不同的事故等级,启动本预案并迅速响应。

  1一般火灾事故可视情启动县级火灾事故应急响应,由事发地政府(管委会)和有关单位负责救援处置工作。

  2指挥部办公室经核实确定为较大以上火灾事故时,立即报告指挥部启动相应等级火灾事故应急响应,指挥部各成员单位按照职责分工开展救援和处置工作。

  4.4 现场处置

  接到指挥部指令后,各有关部门应在规定时间内完成救援人员和装备集结,选择便捷交通路线和运输工具,在最短的时间内到达指定地点;事故现场的所有救援力量应服从现场指挥部的统一指挥,协同开展救援行动;现场救援人员应当按规定着装并佩戴明显标识,加强个人安全防护。

  4.5 应急结束

  火灾扑灭后,现场指挥部应组织人员全面、细致地检查火场,彻底消灭余火。对石油化工装置、储存设施的温度及其周围可燃或有毒气体、易燃可燃液体蒸汽的浓度进行检测,并进行相应处理,防止复燃。同时应责成失火单位或相关单位、人员监护火场。 必要时,留下必需的灭火力量进行监护。

  火灾事故应急处置指挥部组织有关部门、单位和专家对火灾现场进行分析评估,提出结束应急状态报本级政府(管委会)批准,由政府(管委会)主管部门发布结束应急状态的公告,下达各应急救援队伍撤离现场的命令。

  应急结束后,应将各类消防水源、消防设施恢复到常备状态。各救援队伍迅速补充油料、器材和灭火剂,调整执勤力量,恢复战备状态。

  4.6 善后处置

  较大火灾事故应急处置工作结束后,事发政府管委会负责组织善后处置工作,各级相关部门负责指导协调,包括人员安置抚恤补偿保险理赔征用物资补偿救援物资供应环境污染消除疾病预防与控制、灾后重建危险源监控和治理等措施,尽快消除事故后果的不利影响,安抚受害和受影响人员,尽快恢复正常秩序,确保社会稳定。

  4.7 保险及社会救助

  火灾事故发生后,保险监管机构应督促各类保险经办机构积极履行保险责任,迅速开展保险理赔工作。各地政府(管委会)应当制定救济方案,明确财政、民政、人保、卫健、教育等部门、单位的救济职责和受害人员申请救济的程序,确保事故发生后,救济工作及时到位。还应当制定事故法律援助方案,为受害人向事故责任单位或者个人索赔提供法律援助。

  4.8 调查和总结

  应急救援结束后,由火灾事故应急处置指挥部指定或由消防救援机构牵头组成事故调查组具体负责事故的调查并提出书面报告。必要时,可邀请有关单位的领导和工程技术人员参加调查。同时,对灭火救援工作进行总结,内容应当包括事故基本情况起火单位消防安全管理情况起火经过及灭火救援情况组织指挥和应急预案执行情况各阶段采取的主要措施,抢救成果在应急处理过程中存在的问题和经验教训及改进措施。

  5 准备与支持

  5.1 信息保障

  各地政府(管委会)要完善119接处警系统和消防无线通信系统,并配备必要的应急通信设施(设备)和专业技术力量;建立健全并认真落实火灾事故处置过程中的信息收集、传递、处理、报送各环节的工作制度,确保信息报送渠道的安全畅通。电信、移动、联通等通信运营企业要做好应急救援过程中的通信保障工作。

  5.2 物资保障

  各地政府(管委会)及相关部门应建立处置火灾事故应急救援物资和应急处置装备的储备、调运等制度,明确任务分工、联络方式以及相关物资装备的类型、数量、性能和存放位置,保证应急状态下的迅速调动至现场。如在数量上不足或质量不符合要求的,应及时予以补充和更新。

  5.3 资金保障

  火灾预防、消防站及消防装备建设维护、消防队伍建设、城市消防设施维护和处置火灾事故所需经费纳入同级财政预算。盟、旗两级按照财政事权和支出责任,为应急处置工作提供必要的资金保障。

  5.4 力量保障

  盟消防救援、应急管理、公安、卫健、住建等部门应选派在灭火救援、安全生产、石油化工、医疗救护、建构筑物等领域有专业技术特长的人员组成灭火救援专家组,明确职责、联络方式以及运行机制,为灭火救援工作提供技术支撑;各地各大企事业单位应根据经济社会发展及生产经营的需要,建立健全多种形式的消防队伍,指导督促石油、化工企业依法建立完善企业专(兼)职消防队伍,配备符合实战需求的车辆装备,建立安全事故工艺处置队或工艺应急处置达标提质机制,加强贴近实战的技能训练和综合演练,优化事故工艺处置措施,视情纳入灭火救援指挥调度体系,提高火灾扑救能力;各地各有关部门应建立健全与机械工程、交通运输等社会联动力量的联勤机制建设,根据灾情处置需要调集相关力量参与救援或现场保障。

  5.5 消防水源保障

  各级自然资源、住建等部门应根据城镇地理环境及使用功能,合理规划城镇消防用水,并依照规划设计,规范建设消火栓、消防水池、天然水源取水口等市政消防设施;消防救援、供水等部门应加强消火栓管理和维护工作,确保火场供水。

  5.6 医疗卫生保障

  发生重大或特别重大火灾后,盟卫健部门负责救护保障工作。组织医疗救护队伍迅速进入火灾现场,对伤员进行应急救治和心理咨询,尽最大可能减少伤亡,消除恐惧心理。对危险化学品事故、放射性污染事故的伤员,及时安排到相应的专业医院救治。急救医疗机构按照职责分工,负责做好急救工作,各级医院负责后续救治,各级红十字会等社会救援组织积极配合专业医疗队伍,开展群众性卫生工作。各级疾病预防控制机构负责做好有关卫生防疫工作。

  6 预案管理

  6.预案评估与修订

  应急预案是锡林郭勒盟火灾事故应急准备和响应的工作文本,各各有关部门应当遵照执行,并参照本预案,结合本辖区、本单位的实际情况,制定相应的应急预案和实施方案。本预案的修订工作要在有关法律法规指导下进行,根据实际情况,适时组织评估和修订;当火灾事故相关法律法规修改,部门职责等发生变化,或在实际应对和实战演练中出现新的问题、新的情况时,应当及时修订完善预案。

  6.预案演练

  消防救援机构有计划地开展火灾预防、自救、互救等常识的宣传工作,提高广大群众的防灭火意识。定期组织、指导专业救援队伍、义务(兼职)扑救力量的专业培训,提高综合素质和灭火作战能力;同时积极组织志愿者及群众的培训,提高自救互救能力。各地政府(管委会)每年组织灭火救援演练,对演练发现的问题要及时采取应对措施,不断完善应急预案,提高应急队伍的快速反应和协同作战能力。

  6.教育与培训

  应急管理消防救援支队及各有关职能部门应当在媒体上刊登有关初期火灾处置应急知识和报警电话,广泛宣传应急法律、法规和预防、避险、自救、互救、减灾等知识和技能,并有组织、有计划地为公民提供扑灭初期火灾知识和技能培训。教育部门要把正确应对和处理初期火灾作为大、中、小学学生安全教育的重要内容,制定教育计划,有针对性地开展形式多样的教育活动。防灾减灾教育培训应当纳入党政领导干部培训内容。举办各类领导干部培训班,应当开设综合减灾、紧急处置及防灾救灾组织指挥课程。应急管理和消防救援人员由专业部门负责培训。

  6.责任与奖惩

  对在火灾事故应急处置行动中反应迅速、表现突出、处置果断、决策正确的单位和个人,依据相关规定给予奖励。因玩忽职守、贻误时机造成严重后果的,依据有关法律、法规和规定,追究有关单位负责人和相关责任人的责任。火灾事故应急处置工作实行行政领导负责制和责任追究制。旗县市(区)消防救援大队负责人在火灾事故应急管理工作中有下列行为之一的,依法依纪对有关责任人员给予行政处分,构成犯罪的,依法追究刑事责任。

  6.4.1 未依照规定履行报告职责,迟报、瞒报、漏报和谎报或者授意他人迟报、瞒报、漏报和谎报火灾事故重要情况的;

  6.4.2 未依照规定完成火灾事故应急处置所需设施、设备、急需物资储备的;

  6.4.3 火灾事故发生后,对上级有关部门的调查不予配合,或者采取其他方式阻碍、干涉调查的;

  6.4.4 在突发火灾事故调查、控制、救治工作中玩忽职守、失职、渎职的;

  6.4.5 应履行而拒不履行应急处理职责的;

  6.4.6 有其他失职、渎职行为的。

  7   

  7.1 本预案涉及旗县市(区)政府(管委会)及其有关部门、单位和基层组织等,要按照规定履行职责并制定、完善相应的应急预案及其支撑性文件。

  7.2 本预案自发布之日起施行。

  附:1.火灾事故应急救援预案指挥网络体系框架图

  2.火灾事故应急救援社会联勤联动单位

附件1.火灾事故应急救援预案指挥网络体系框架图

  

附件2.火灾事故应急救援社会联勤联动单位