首页
盟情
资讯
政务
办事
互动
数据
专题
首页
盟情
资讯
政务
办事
互动
数据
专题
无障碍浏览
|
长者浏览
登录
|
注册
用户中心
|
退出
首页
行署信息公开
部门信息公开
重点领域信息公开
依申请公开
基础清单
政务
>
政务公开
>
热点回应
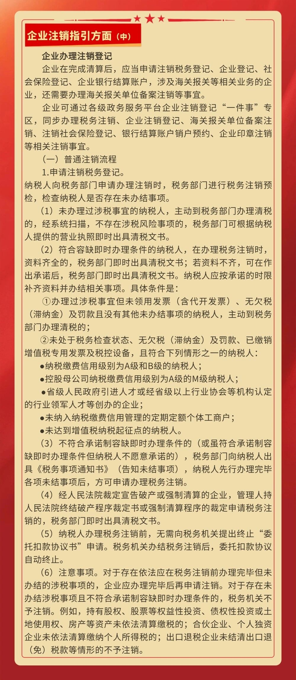
锡林郭勒盟惠企政策“大礼包”——综合推荐类(二十二)
来源:锡林郭勒盟发展和改革委员会
发布时间:2026-01-23 17:16
浏览次数:
转载声明:转载请注明出处并做回链
打印
关闭
分享到:
X
分享到
- 微信